Posture Checker
A cross-platform posture monitoring app using React Native and Bluetooth Low Energy to track real-time posture data, visualize progress, and send corrective alerts.
System Architecture
The architecture combines React Native UI, Bluetooth device connectivity, posture data processing, local storage, charting, and push notifications for a seamless real-time tracking loop.
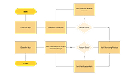
User Activity Flow
The user flow covers app launch, Bluetooth pairing, device detection, real-time posture analysis, corrective notifications, and progress visualization.
Wireframes
The wireframes organize posture status, daily goals, settings, stats, and core navigation into a simple mobile structure optimized for quick feedback.
High-Fidelity Prototype
The high-fidelity prototype refines tracking, goal progress, analytics, and settings into an approachable mobile experience for repeated daily use.
Physical Product Integration
The app connects with a physical posture device to deliver real-time posture monitoring, feedback, goal tracking, and visual progress insights.
Project Outcomes
The digital and physical posture correction system helped users understand posture habits through immediate feedback, stored trends, and recurring notifications.







